Écoles de magie et compétences
Les différentes écoles de magie ont toutes des interactions vis à vis des autres. En clair elles seront soit coopérative soit opposées.
Magie de vie
Guérison, traitement, lutte contre la mort.
Actif :
- Imposition des mains : Sort de guérison de base à courte portée
- Rayon de guérison : Sort de guérison à distance
- Repousser les morts-vivants : Dommage direct sur les morts-vivants
- Purification : Supprime les effets négatifs
- Vague de guérison : Sort de guérison avec AoE
- Grâce de guérison : Guérison sur la durée
- Vague de purification : Sort de purification avec AoE
- Résurrection : Redonnez la vie à un allié
Inné :
- Puissance de vie : Augmente la puissance des sorts de vie
- Extension de vie : Augmente la portée et le rayon des sorts de vie
Magie de mort
Transfert de vie, convocation des morts
Actif :
- Touché de mort : Absorption de points de vie à courte portée
- Rayon de mort : Absorption de points de vie à distance
- Sphère de mort : AoE d'absorption de vie
- Bouclier de mort : Un pourcentage des dommages absorbés par le bouclier de mort sont transférés sous forme de points de vie
- Explosion de cadavre : Fait exploser un cadavre
- Animation des morts : Transforme un cadavre en zombie ou crée un squelette si aucun cadavre n'est ciblé
- Invocation de morts-vivants : Invoque un mort-vivant qui se bat pour l'invocateur.
Inné :
- Maîtrise de la mort : L'absorption de vie donne plus de points de vie
- Maîtrise des morts-vivants : Les morts-vivants invoqués sont plus fort
- Momification des morts-vivants : Les morts-vivants convoqués se détériorent plus lentement
Magie du soleil
Actif :
- Lumière : Invoque une lumière vive. Hors combat la lumière suit le joueur pour l'éclairer. En combat, la lumière se met sur la tête des ennemis et donne au joueur des bonus d'attaque
- Aveuglement : Malédiction qui réduit les attaques de la créature ciblée
- Armure aveuglante : Les attaques contre le joueur ont un pourcentage de chance de voir leurs dégâts réduits par des éclairs aveuglants
- Rayon flétrissant : Sort de dégâts directs
- Destruction des ombres : Dommage direct avec des dégâts supplémentaires aux créatures "Ombre / nuit"
- Illumination : Buff d'intelligence
- Détection de l'invisibilité : Dissiper les sorts de dissimulation
- Convocation de phénix : Invoque un phénix
Inné :
- Vénération du soleil : Buff des statistiques de base lorsque le personnage est à la lumière du soleil
- Mangeur de soleil : % Bonus de points de vie lorsque le personnage est à la lumière du soleil
Magie de la lune
Actif :
- Vision nocturne : Augmente le niveau de lumière ambiante
- Disparition : Rend le joueur difficile à voir, tant qu'il est hors combat
- Forme d'ombre : Le joueur apparaît comme une ombre
- Fascination : Sort hypnotisant
- Convocation de feu-follet : Une petite boule de lumière combat à vos cotés
- Bénédiction céleste : Augmente la résistance à la magie
- Lueur lunaire : Lueur qui donne un buff de dégâts en échange d'un débuff de défense
- Transe lunaire : Donne un buff de régénération aux alliés.
Inné :
- Vénération de la lune : Donne un buff aux statistiques de base tant que le joueur est à la lumière de la lune
- Mangeur de lune : % Bonus de points de vie lorsque le personnage est à la lumière de la lune
Magie de la terre
Actif :
- Poing de pierre : Sort de mêlée. Dégâts physiques directs
- Enraciner : Immobilise la cible
- Mur de pierre : Crée un mur de pierre (qui peut être attaqué et détruit)
- Force de la terre : Buff de force
- Étreinte de la terre : Réduit les dégâts subits mais réduit les mouvements
- Flèche d'obsidienne : Attaque pénétrante à distance
- Tremblement de terre : AoE étourdit + dégâts
- Invoquer un élémentaire de terre : Invoque un élémentaire de terre
Inné :
- Harmonie avec la terre : Augmente la force et donne un bonus de défense
- Sympathie de la pierre : Augmente la résistance physique et l'absorption de dégâts
Magie de l'air
Attaques électrique, vitesse et dextérité.
- Rafale : Repousse la cible avec une possibilité d'étourdissement (permet aussi d'activer des interrupteurs à distance)
- Course : Buff de vitesse de déplacement
- Étreinte de l'air : Buff de dextérité
- Blink : Déplacement instantané à un endroit accessible
- Décharge : AoE à courte portée. Dommages électriques avec possibilité d'étourdissement
- Foudre : Attaque électrique à distance avec possibilité d'étourdissement
- Chaîne d'éclairs : Attaque électrique en chaîne à distance. Possibilité d'étourdissement
- Élémentaire d'air : Invoque un élémentaire d'air
Inné :
- Décharge rapide : Augmente les effets paralysants
- Bien ancré : Augmente la résistance électrique
Magie de l'eau
Attaque glaciale, guérison mineure, combat contre le feu.
Actif :
- Poing de glace : Attaque de glace physique
- Flèche de glace : Attaque de glace à distance
- Bouclier de glace : Absorption de dégâts + résistance au feu
- Champ de glace : AoE, débuff de vitesse
- Convocation d'élémentaire de glace : Invoque un élémentaire de glace
- Inondation : Supprime le feu
- Pluie apaisante : AoE de guérison dans la durée
- Convocation d'élémentaire d'eau : Invoque un élémentaire d'eau
Inné :
- Souffle glacé : Augmente les effets de ralentissement des attaques de glace
- Sang bleu : Augmente la résistance au froid
Magie du feu
Actif :
- Poing de flammes : Attaque courte portée avec DoT (dégâts répétés)
- Flèche de feu : Attaque à distance avec DoT
- Boule de feu : Attaque à distance avec AoE et DoT
- Immolation : Entoure le joueur de flammes. Les ennemis ont un pourcentage de chance d'être touchés par le feu
- Tempête de feu : AoE ciblé avec une durée de temps X
- Arme enflammée : Ajoute des dégâts de feu à une arme ciblée pour une durée X
- Convocation d'élémentaire de feu : Invoque un élémentaire de feu
Inné :
- Hautement inflammable : Les dégâts de feu durent plus longtemps et sont augmentés
- Extension de feu : Augmente la portée et le rayon d'action des sorts de feu
- Résistance au feu : Augmente la résistance au feu
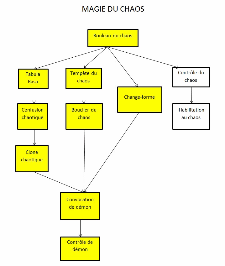
Magie du Chaos
Perturbation, effets imprévisibles
Actif :
- Tabula Rasa : Supprime toutes les compétences et les remplace par des nouvelles
- Rouleau du chaos : Effet très aléatoire
- Confusion chaotique : Réorganise de façon aléatoire les compétences ciblées
- Tempête chaotique : Tempête qui déclenche les rouleaux du chaos
- Bouclier du chaos : Augmente la défense mais donne également une chance d'amplifier les dommages reçus
- Clone chaotique : Crée une copie des sorts lancés par le propriétaire qui frappent une cible au hasard
- Change-forme : Le joueur devient une créature / un animal aléatoire
- Convocation de démon : Invoque un puissant démon qui attaque tout le monde (y compris l'invocateur)
- Contrôle de démon : Permet de contrôler un démon invoqué pour l'empêcher de tuer son invocateur ou les alliés
Inné :
- Contrôle du chaos : Réduit la part de hasard
- Habilitation au chaos : Réduit le chaos. Sort de chance
Idée de combo
- Jet de flammes = Poing de flammes + Flèche de feu : Cône de flammes qui dure X secondes et frappe plusieurs cibles
- Tornade de feu = Rafale + Tempête de feu : Grande tornade de feu. AoE qui se déplace
- Coulée de boue = Inondation + tremblement de terre : AoE à lente expansion qui assomme et blesse
- Mur de vignes = Racine + mur de pierre : Mur de pierre qui immobilise les cibles proches
Réactions
Personne n'a encore réagi. Soyez le premier.
Vous devez vous identifier pour réagir.
Pas de compte JeuxOnLine ?
Créer un compteQue pensez-vous de Shroud of the Avatar ?
8 aiment, 6 pas.
Note moyenne : (14 évaluations | 0 critique)
5,6 / 10
-
Assez bien
7 joliens y jouent, 12 y ont joué.
-
30 octobre 2018
-
21 juin 2018
-
1 août 2017
-
2 juin 2017
-
6 mars 2017








